西安市住房租赁资金监管银行增至9家
扫描到手机,新闻随时看
扫一扫,用手机看文章
更加方便分享给朋友
为维护我市住房租赁交易秩序,规范住房租赁企业行为,防范住房租赁企业经营风险,保障住房租赁交易资金安全,根据市建发〔2020〕94号及市建发〔2020〕132号等文件要求,对我市住房租赁交易资金实行资金监管监督管理。我市新增3家住房租赁资金监管银行,现住房租赁资金监管银行增至9家。
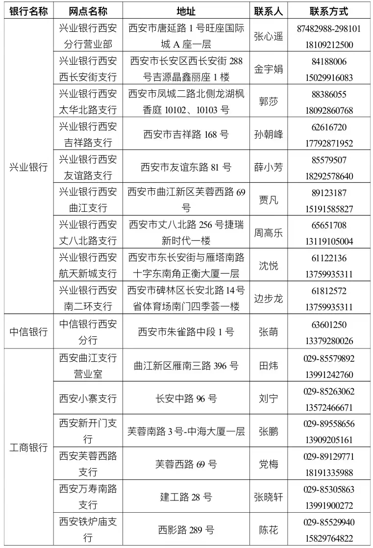
西安市新增三家住房租赁资金监管银行网点明细

(排名不分先后)
请广大市民在租房前登录我市住房租赁交易服务平台(以下简称“平台”)核实企业注册信息、监管信息和房源信息,选择在平台发布的房源并接受资金监管服务。凡未通过平台进行网签备案的租赁合同无法提供资金监管服务,凡未接受资金监管的,交易双方自行承担交易资金风险。
对于未开立监管专用账户的“托管式”租赁企业,我局将按照《推动我市住房租赁网签备案和资金监管相关工作的通知》(市建发〔2020〕132号)要求,对未按要求进行平台企业信息注册、租赁合同网签备案和资金监管的租赁企业,各房地产经纪机构不得再为其代理经租业务,网络房源信息发布平台将下架其房源。经书面警示、约谈、责令限期整改等措施予以处理后逾期不改的,向社会予以公示,并将相关信息报送西安市社会信用体系建设领导小组办公室及相关行政管理部,实施联合惩戒,以净化市场环境,维护租赁当事人合法权益,促进住房租赁市场平稳健康发展。
请还未按要求开立监管专用账户的“托管式”租赁企业及时与监管银行联系,签订《住房租赁资金监管协议书》、开立监管专用账户,并在平台挂牌房源开展相关业务。
来源:西安住建
声明:本文由入驻焦点开放平台的作者撰写,除焦点官方账号外,观点仅代表作者本人,不代表焦点立场。
