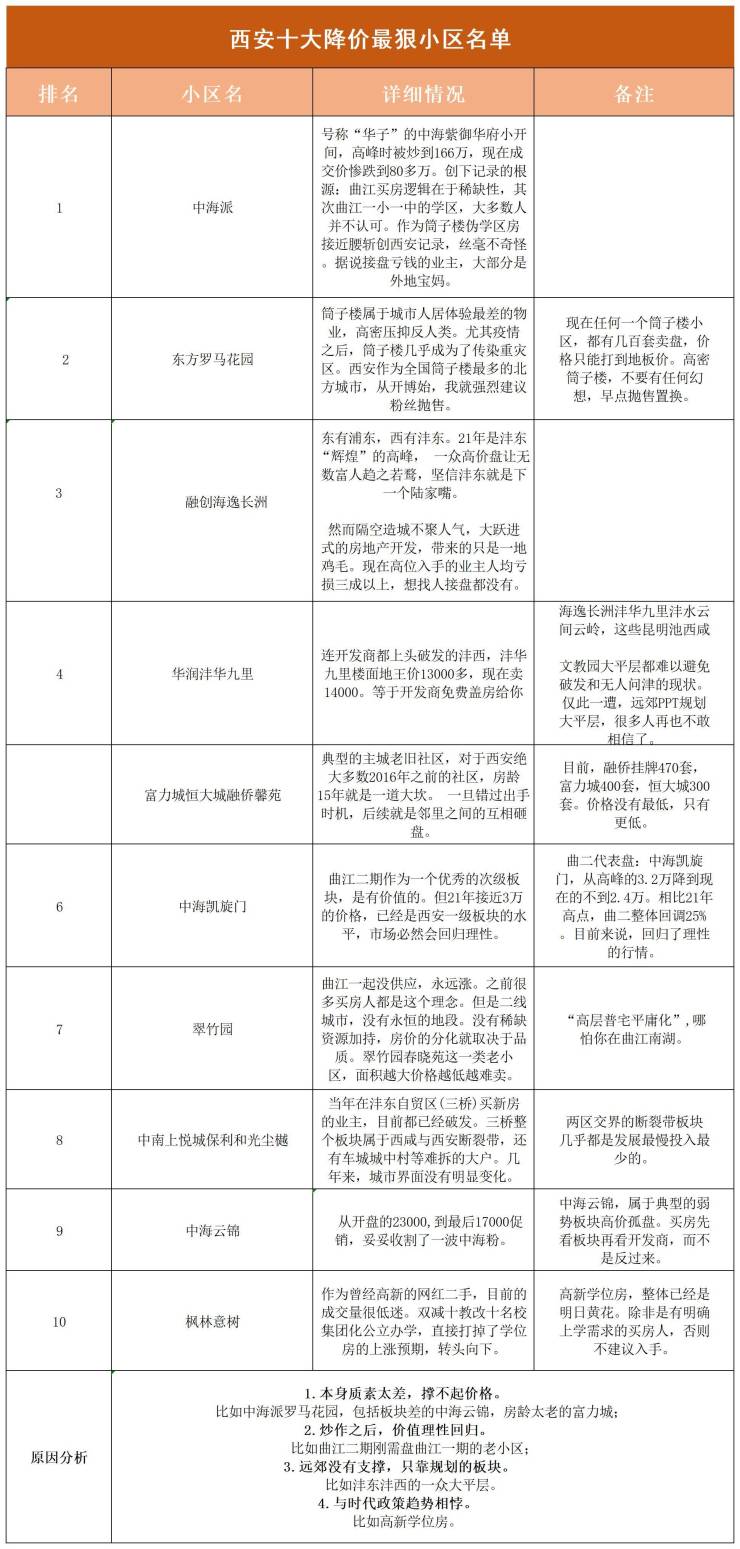
腰斩?西安十大降价最很的小区曝光!抄底时机来了?
西安楼市发布 2024-01-12 17:25:38
用手机看
扫描到手机,新闻随时看
扫一扫,用手机看文章
更加方便分享给朋友
咨询电话 TEL: 02989612003 专属置业顾问电话:17030777773(微信同步)
✅预约看房,提前来电,安排专车接送,1v1专业服务,项目分析解读 更多楼盘信息请关注搜狐焦点或微信公众号【拼房帝】
最高腰斩?西安十大降价最很的小区曝光!抄底时机来了?
咨询电话 TEL: 02989612003
专属置业顾问电话:17030777773(微信同步)
✅预约看房,提前来电,安排专车接送,1v1专业服务,项目分析解读
更多楼盘信息请关注搜狐焦点或微信公众号【拼房帝】
声明:本文由入驻焦点开放平台的作者撰写,除焦点官方账号外,观点仅代表作者本人,不代表焦点立场。
