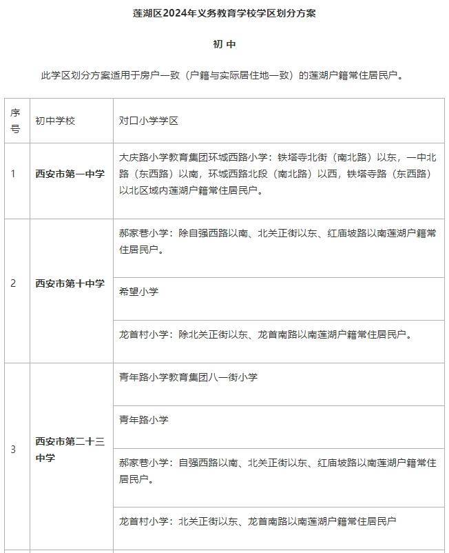
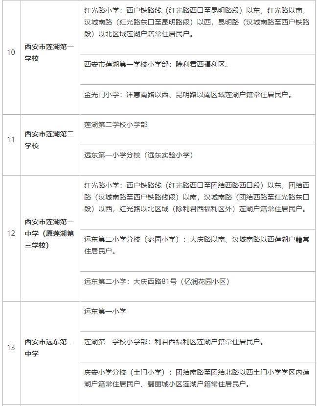
(莲湖区)2024年义务教育学校学区划分方案
搜狐焦点西安站 2024-06-26 11:05:03
用手机看
扫描到手机,新闻随时看
扫一扫,用手机看文章
更加方便分享给朋友
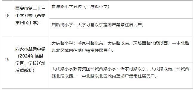
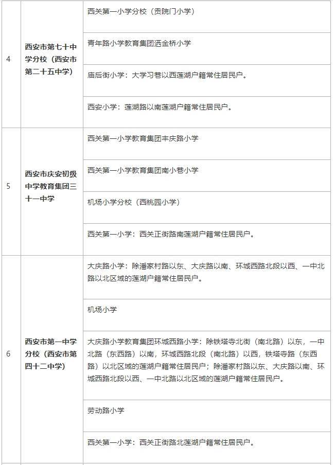
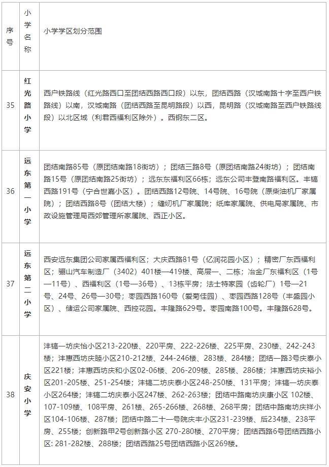
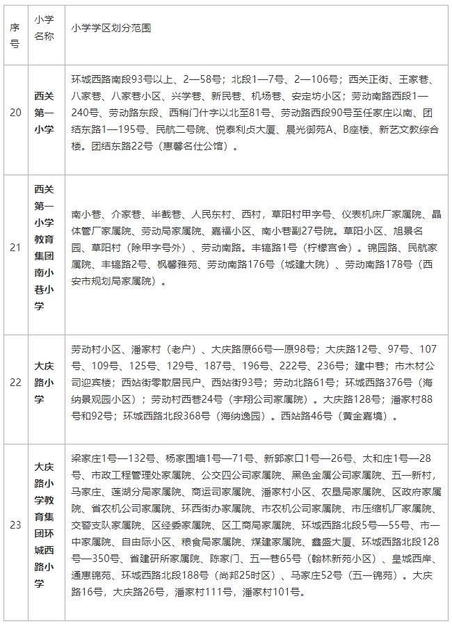
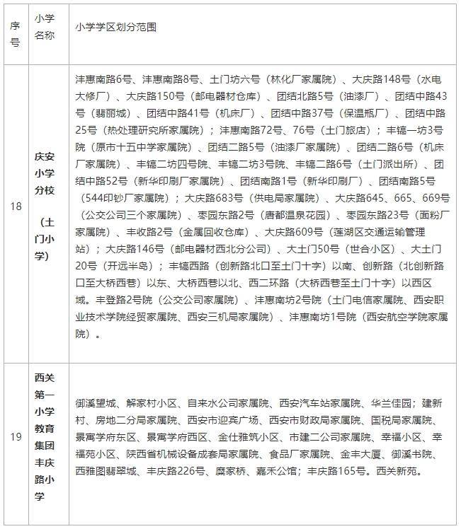
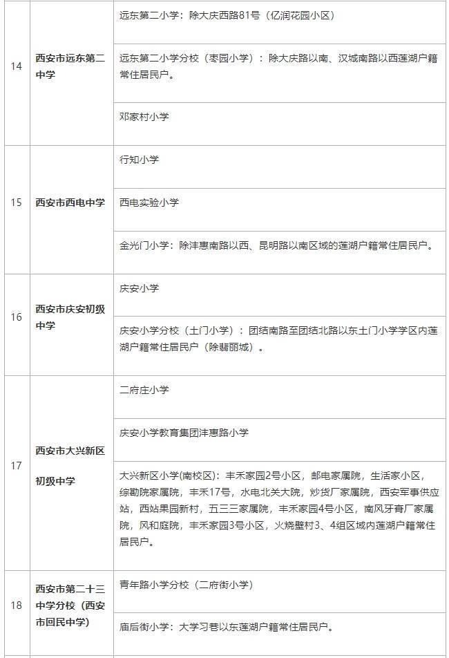
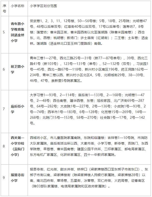
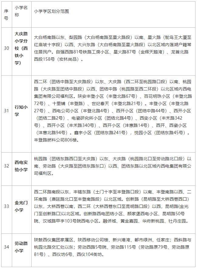
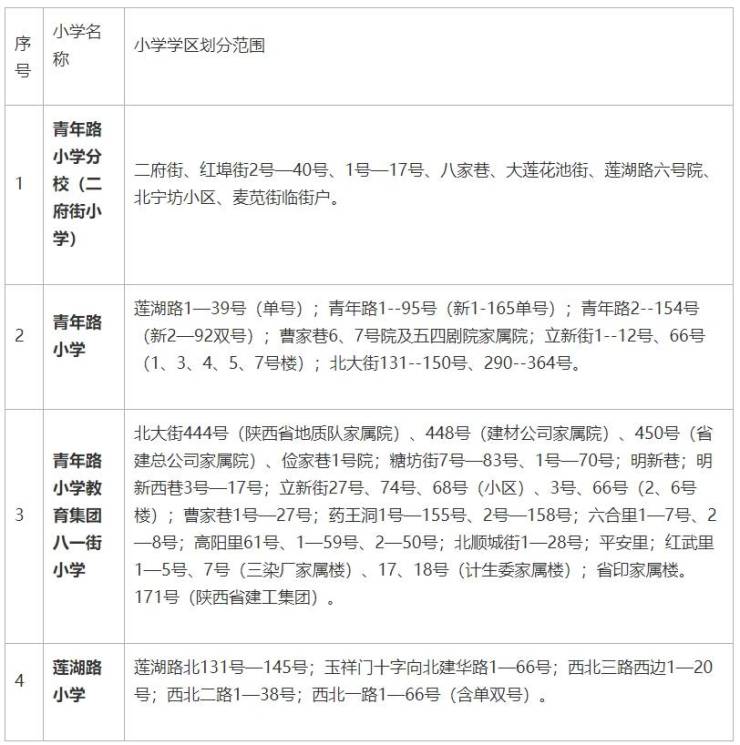
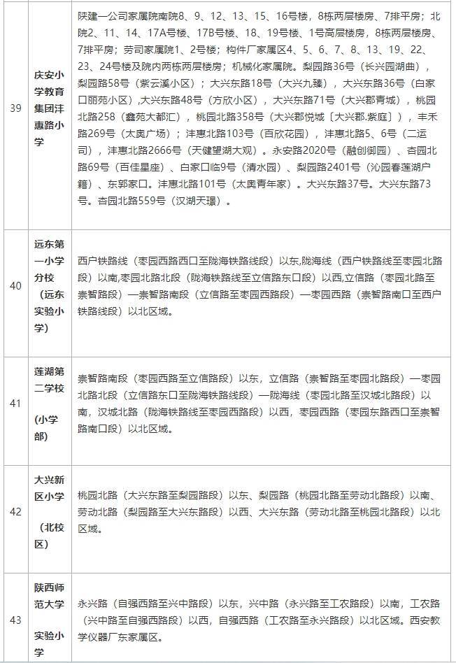
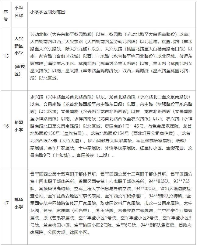
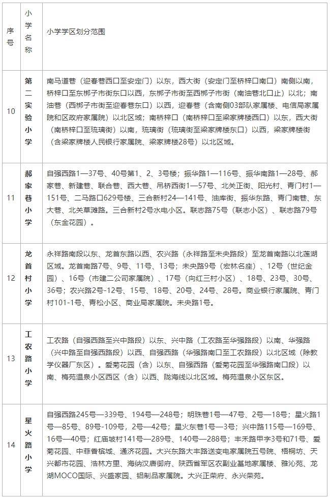
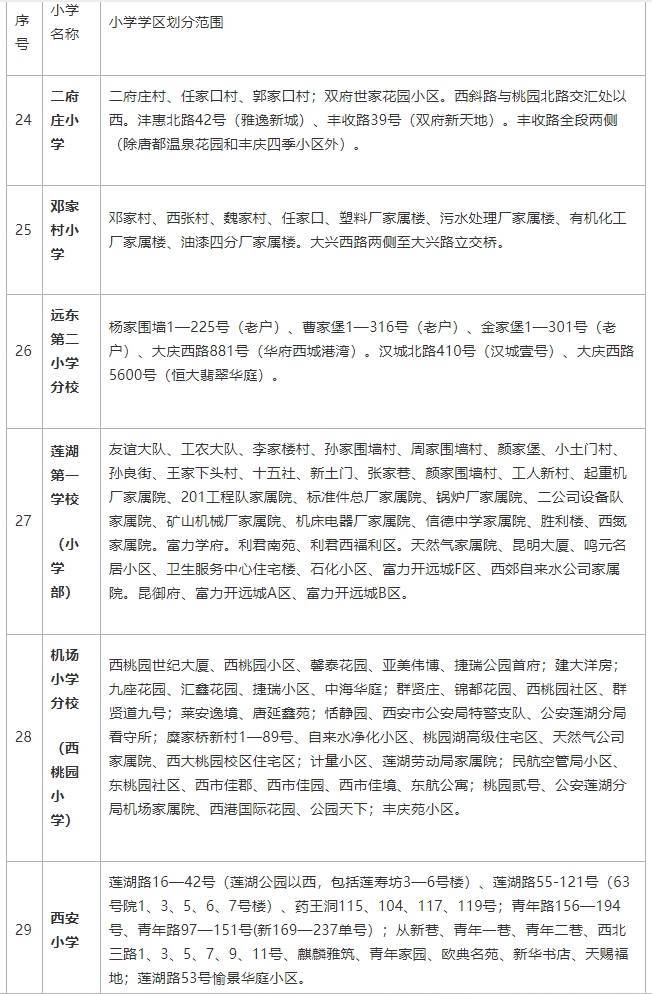
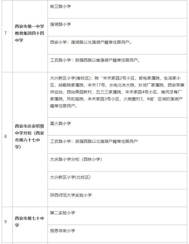
莲湖区2024年义务教育学校学区划分方案(2024年6月)小学此学区划分方案适用于房户一致(户籍与实际居住地一致)的莲湖户籍常住居民户,学区范围无变化。…
声明:本文由入驻焦点开放平台的作者撰写,除焦点官方账号外,观点仅代表作者本人,不代表焦点立场。
