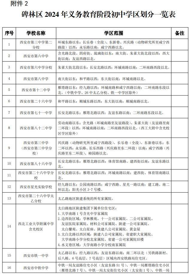
西安市(碑林区)2024年义务教育学校学区划分方案
搜狐焦点西安站 2024-06-26 10:56:08
用手机看
扫描到手机,新闻随时看
扫一扫,用手机看文章
更加方便分享给朋友
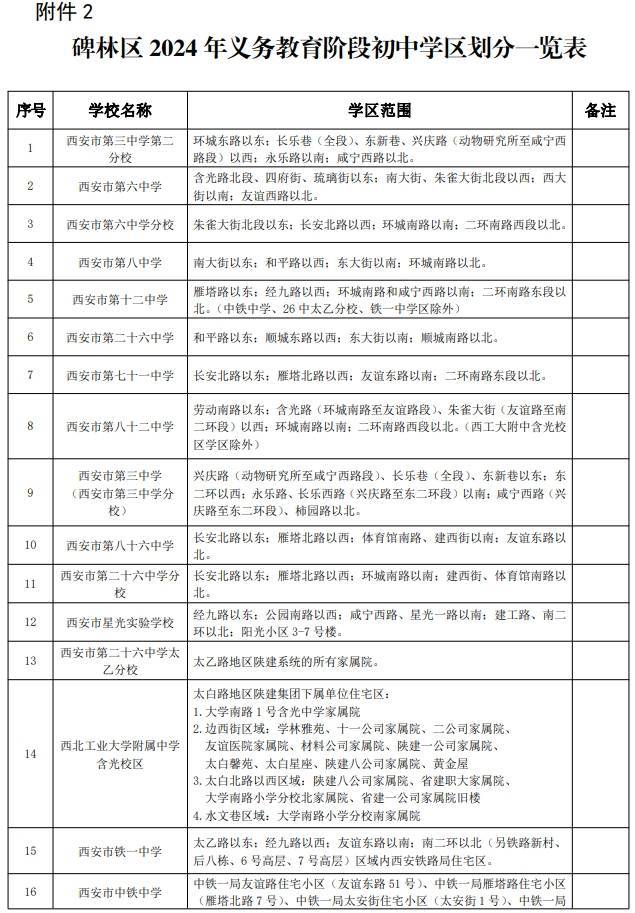
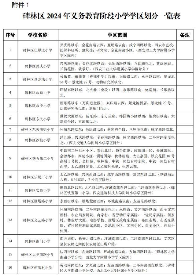
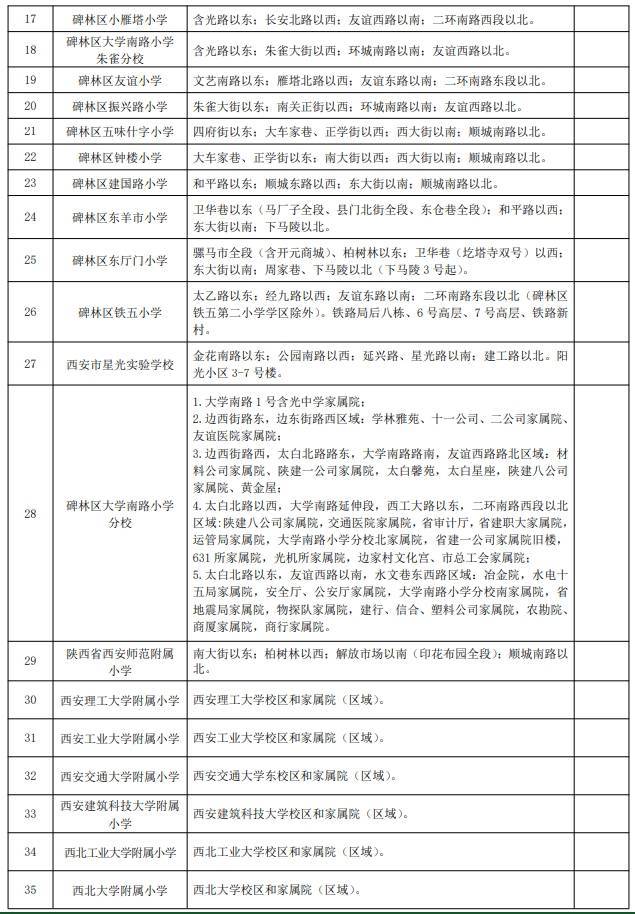
碑林区2024年义务教育招生入学工作方案制定,强调以习近平新时代中国特色社会主义思想为指导,全面贯彻党的教育方针,确保适龄儿童少年免试就近入学。按照“学校划片招生、生源就近入学”的原则,合理划片,依法保障适龄儿童少年的入学权益。
为保证2024年义务教育招生入学工作平稳、顺利进行,按照西安市教育局《关于做好2024年义务教育招生入学工作的通知》(市教发〔2024〕67号)要求,结合碑林区实际,特制定本方案。
一、指导思想
以习近平新时代中国特色社会主义思想为指导,全面贯彻落实党的教育方针,依法实施义务教育阶段学校招生入学工作,确保符合条件的适龄儿童少年免试就近入学,办好人民满意的教育,提升人民群众对教育改革发展的获得感、幸福感和满意度。
二、划分原则
按照“学校划片招生、生源就近入学”的总体目标,坚持相对就近、相对稳定的原则,统筹兼顾,合理划片,依法保障适龄儿童少年免试就近入学的合法权益。
三、划分方法
充分考虑辖区适龄儿童少年人数、学校分布和规模、历史沿革、交通状况等因素,为每所公办义务教育学校划定学区范围,做到学区服务范围全覆盖、零对接。
声明:本文由入驻焦点开放平台的作者撰写,除焦点官方账号外,观点仅代表作者本人,不代表焦点立场。
