西安一小区物业被炒2年,却拒不退场!糟心!
扫描到手机,新闻随时看
扫一扫,用手机看文章
更加方便分享给朋友
近几年,许多小区的物业只收费不作为,让业主们苦不堪言,所以,很多小区业主都要求更换物业。
但终于重新选聘了物业后,原物业却不愿交接,阻碍新物业进场,实在是欺人太甚。
近期就有网友爆料:自家小区原物业被解聘2年多拒不退场。
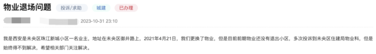
10月31日,珠江新城一业主留言,表示自己所在小区原物业在2021年4月21日就更换了,但2年多了,前期物业还没有退出小区,希望能够得到解决。

该小区位于未央区御井路,是一个超大型小区,由6个组团、54栋楼组成,拥有上万的业主,但原物业广东康景不作为,让很多住户无法忍受,纷纷表示要更换物业。

从2020年6月开始,小区就进行重新选聘物业的工作,通过业委会的不懈努力,终于在2020年9月30日与公元物业签订为期3年的物业服务合同,解聘了老物业——广东康景物业服务有限公司西安分公司。
万万没想到,原物业拒不退场,于是在2021年4月21日,业委会、街道办、新老物业、开发商、派出所、社区“七方会谈”后,康景物业客服中心被封,公元物业正式进驻小区。
但至今2年多过去了,原物业仍未退场,对于此类现象,官方也作了回复:将根据《陕西省物业服务管理条例》第一百零五条和第一百零六条第一款规定,依规开展行政处罚。

除了珠江新城外,高新区罗马西西里小区业主也表示,在2023年10月,自家小区就召开了业主大会,选聘新的物业公司。
同时,整个过程公开透明,合法合规,从前期筹备、物业公司投标、选举唱票,该小区所在社区和丈八街道办都全程指导参与,并在选举结果签字确认,小区原物业公司已被解聘,但至今仍拒绝退场。

罗马西西里小区位于科技八路,总建筑面积约10.4万㎡,有4栋高层住宅,共872户。
该小区在今年6月就开始启动新物业公司的选聘工作,7月发布招聘公告,引来了世茂、金科、碧桂园、中海4家物业公司参与竞聘,分别带资26、40、17、0万元,由业主投票选出新物业公司。


根据表决结果公告来看,大部分业主都积极参与,有效票为639户,占总户数的73.27%,最终金科为第一中选企业,世茂作为候补企业。

随即小区也发布了新物业签约进场通知书、退场交接通知书和协调监督移交请求函,物业交接时间定为11月12日。
同时,与新物业签订合同后,前期物业合同自动终止,原物业服务企业应当在合同终止之日起十五日内撤出物业管理区域,并配合新选聘的物业服务企业办理交接手续,不得以物业服务中的债权债务纠纷未解决、阶段工作未完成等为由拒绝退出。
然而,在罗马西西里业主以为一切都在顺利推进的时候,原物业却不愿交接,导致新物业进场时间只能延期。
罗马西西里新物业进场延期
对于物业更换问题,西安业主都非常关注,因为很多小区物业乱收费不作为,业主早已苦其久矣。
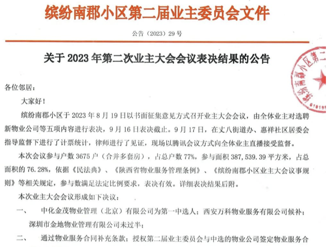
最近,大家关注许久的中铁缤纷南郡物业也有了新进展。
同样位于高新区的中铁缤纷南郡仅历时3个月左右,就成功炒掉了不作为物业,小区业委会和业主都非常具有执行力,动作非常快速。

今年6月份小区业委会发布了公开选聘新物业的公告,在竞聘方案中,多家物业表示带资入场:
彩生活、金地、金茂、万科分别提出带资120万元、200.96万元、350万元、736万元的整改方案。

在9月17日,小区业委会公众号发布了表决结果,共3675户业主参与,占总人数的77%,最终中化金茂物业管理(北京)有限公司为第一中选人,西安万科物业服务公司候补。

9月26日,小区发布通知,新物业进场交接时间为2023年10月21日,原物业却以各种理由拒绝退场,且不办理资料移交,不配合交接。

虽然原物业想尽办法阻碍,但在小区业主和业委会的努力下,新物业仍如期入驻中铁缤纷南郡。
如今,小区新物业金茂已进场,并且按照合同约定,在2023年11月9日,首笔整改资金150万元已到账,将对小区进行改造。

中铁缤纷南郡在更换物业方面取得这样的结果,业主们都倍感欣慰,纷纷表示:终于可以当家做主了。
以上这些小区的原物业不仅不作为,还阻碍新物业进场,实在是让人难以忍受。
同时,更换物业除了原物业不配合外,还会面临以下问题:
根据《民法典》278条的规定,换物业必须由全体业主共同决定,即小区三分之二以上业主参与表决且过半同意才可实施。
然而,大部分业主只有在切身利益受损的时候,才会想起更换物业,能如中铁缤纷南郡业主合力炒掉物业的情况少之又少,最后导致很多业主大会因为无法满足三分之二以上业主参与表决而以失败告终。
此外,很多小区由于业主监管不足、参与度不高等因素,业委会人员违背初衷,与物业捆绑,让业主更换物业的行为受阻,无计可施。
所以要想更换物业,小区业主必须齐心协力,一定要选择责任心强的业委会代表,并且积极参与监督,避免有人滥用职权,如出现问题,及时更换。
声明:本文由入驻焦点开放平台的作者撰写,除焦点官方账号外,观点仅代表作者本人,不代表焦点立场。
