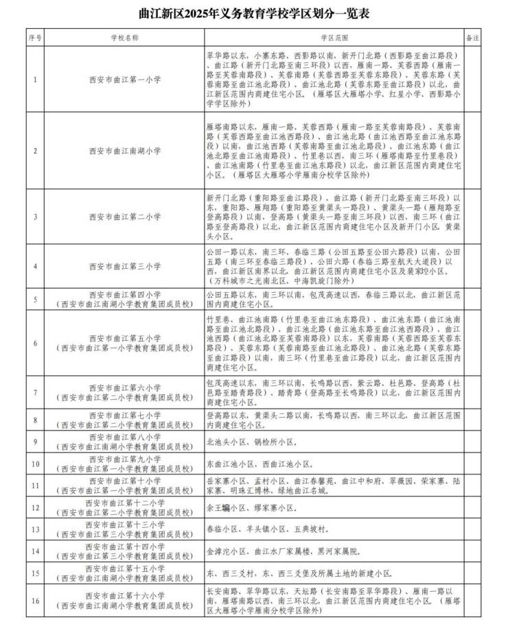
2025西安曲江新区义务教育学校学区划分请看这里→
搜狐焦点西安站 2025-06-12 18:46:12
用手机看
扫描到手机,新闻随时看
扫一扫,用手机看文章
更加方便分享给朋友
2025西安曲江新区义务教育学校学区划分请看这里→

声明:本文由入驻焦点开放平台的作者撰写,除焦点官方账号外,观点仅代表作者本人,不代表焦点立场。
扫一扫,用手机看文章
更加方便分享给朋友

声明:本文由入驻焦点开放平台的作者撰写,除焦点官方账号外,观点仅代表作者本人,不代表焦点立场。
正在加载中,请稍后...